2026年全国硕士研究生招生考试武汉理工大学考点考生须知
一、考试时间
|
日期 |
场次 |
时间 |
|
12月20日 |
上午 |
8:30—11:30 |
|
下午 |
14:00—17:00 |
|
|
12月21日 |
上午 |
8:30—11:30 |
|
下午 |
14:00—17:00 |
注意:9XX代码科目(4小时科目)以准考证考试结束时间为准。开考十五分钟之后禁止入场!(考场内电子屏显示时间为提示时间,考试时间以铃声为准。)
二、考生验证入场
|
日期 |
场次 |
时间 |
|
12月20日 |
上午 |
7:40 |
|
下午 |
13:30 |
|
|
12月21日 |
上午 |
7:40 |
|
下午 |
13:30 |
所有考生凭本人有效居民身份证和准考证入校参加考试。
三、考场教室

具体考场教室通过考场查询系统查询,系统开放时间为2025年12月19日12:00。
四、考区地址及交通指南
(一)线路指引:
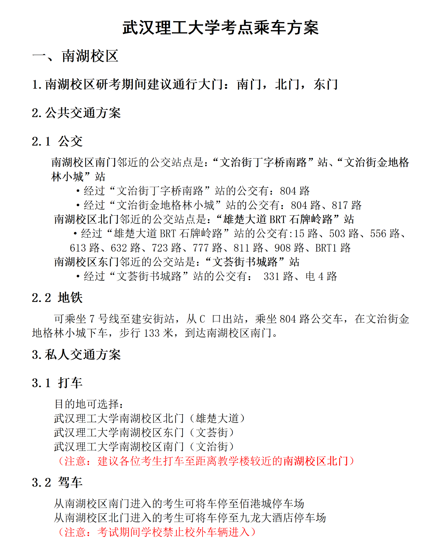
1.到南湖校区博学主楼(新1)、博学东楼(新2)、博学西楼(新3)或博学北楼(新4)考试的考生可从北门(雄楚大道)、东门(文荟街)和南门(文治街)进入,步行至教学楼分别需要大约8分钟、10分钟、18分钟,建议考生合理选择。北门(雄楚大道门)到博学主楼:步行471米,约7分钟。到博学东楼:步行380米,约6分钟。到博学西楼:步行644米,约9分钟。到博学北楼:步行558米,约9分钟。
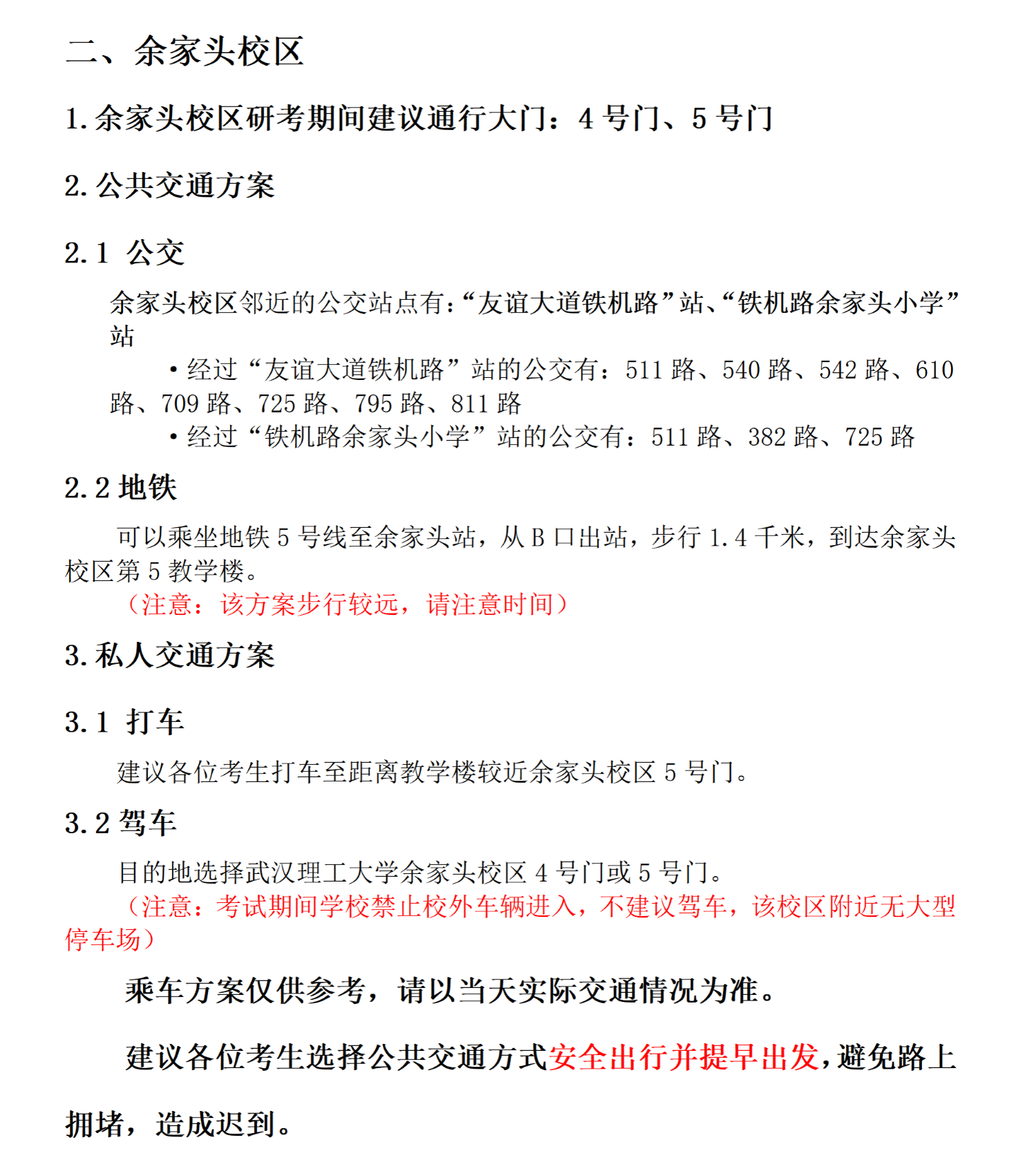
2.到余家头校区航海楼考试的考生可从5号门(友谊大道路南)和4号门(友谊大道路北)进入,5号门到考场距离:步行225米,约3分钟。4号门到考场距离:步行386米(通过校内天桥),约6分钟。
3.考生可查看《武汉理工大学考点乘车停车方案》选择合适的交通工具。需要特别注意的是:为保障考试安全,考试期间禁止校外车辆入校。


(二)地图指引:
1. 南湖考点

2. 余区考点

五、考试纪律
1.考生严禁携带手机、智能手表、智能手环等电子设备进入考点(考试封闭管理区),学校将配备“智能安检门”对参考考生进行全覆盖检测。对于发现携带手机等电子设备、疑似物品、提示异常等情况的考生,必须在存放相关物品后再次通过“智能安检门”安检确认。因入场安检和身份核验需要,考生须按通知要求尽早到达考点,因多次安检、物品存放等造成的时间耽搁由考生个人负责。
2.考生可携带的文具:
2B铅笔或2B自动笔、笔芯;0.5毫米黑色墨水中性笔;橡皮;透明尺;圆规;透明笔袋1个(禁止使用铁制文具盒)和其他准考证上特殊说明的文具(不得使用热可擦笔和计算器);12月21日下午绘图考试请自带画板及绘图工具。禁止携带计算器。
注意:337、824、828、830、832、833、840、842、843、847、848、850、851、892科目自备直尺、圆规、量角器等。
3.请他人代考或使用通讯工具作弊触犯刑律的,将被追究刑事责任。我校将配合公安机关对团伙作弊行为进行严厉打击。
4.请广大考生不要轻信作弊团伙的承诺,诚信应考,公平竞争。
六、注意事项
验证特殊情况的处理:
1. 应急处置办公室:南湖校区:新1-106;余家头校区:航海楼航海楼东门翁教授工作室。
2. 未携带准考证:请考生到处理点补办准考证。
3. 二代身份证遗失:持临时身份证或派出所出具的临时身份证明,经审核确系考生本人,请考生到处理点照相并打印《入场资格确认表》,考生凭该表进入考场。(军人无二代身份证的,出示军籍单位出具的《未办理二代身份证证明》)
4.刷证时考生身份证信息无法显示:核对考生身份,如确系考生本人的请考生到处理点照相并打印《入场资格确认表》,考生凭该表进入考场。
5.无二代身份证且无规定证明的考生禁止入场。
七、咨询电话
027-87651413
武汉理工大学研究生招生办公室
2025年12月18日